汽車制造
產品概述
product description
查看大圖
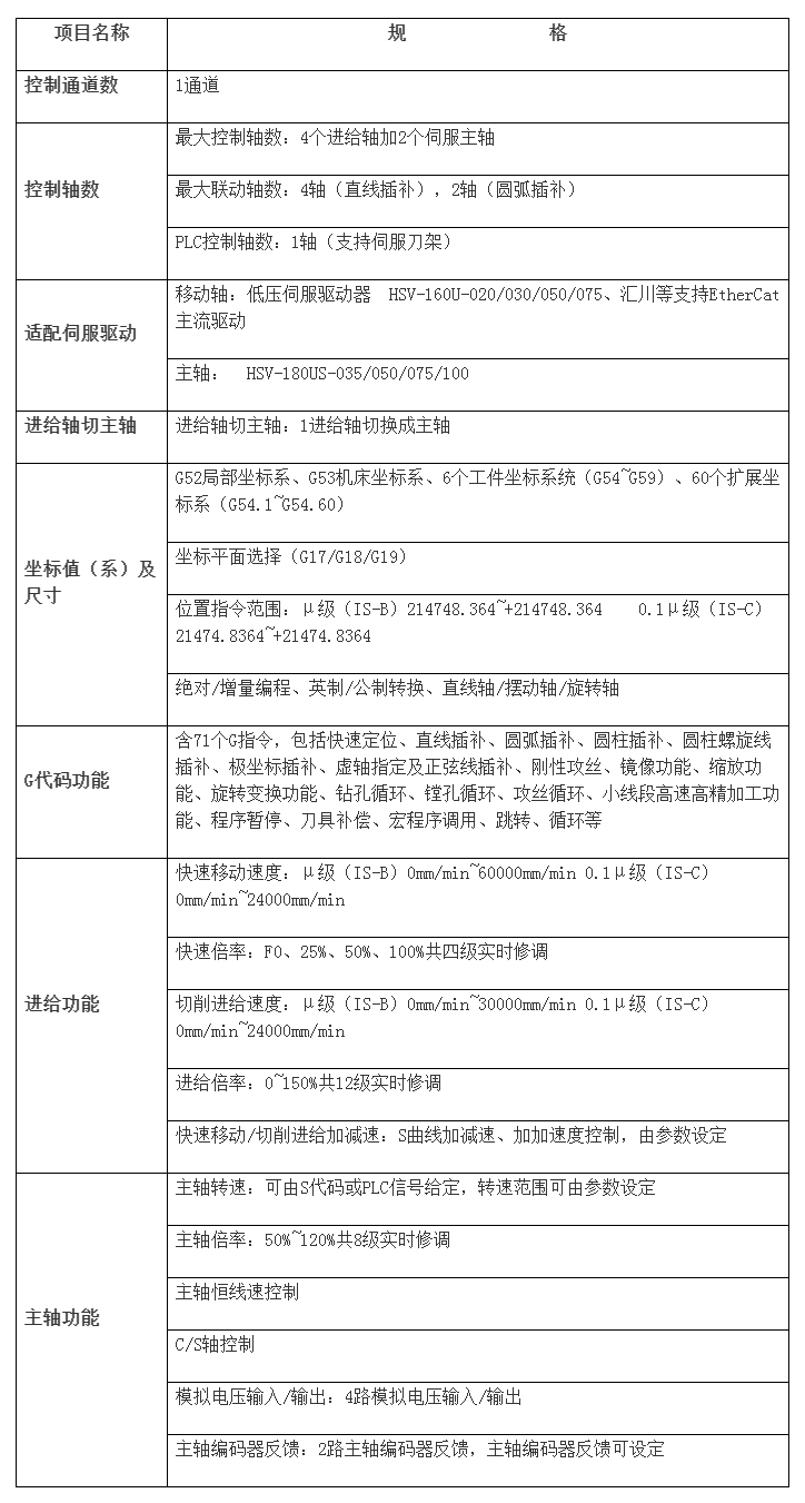
HNC-808DiM-10G銑床數控裝置
銑床、加工中心數控裝置HNC-808DiM-10G銑床數控裝置是基于成熟的華中8型數控系統平臺開發的總線式數控裝置,產品穩定可靠;硬件平臺升級,整體硬件性能提升50%;采用新平臺軟件,定制化的軟件開發更加簡便快捷;模塊化設計,可搭配第三方MCP面板,可支持客制化;10.4寸高亮液晶顯示屏;支持NCUC、EtherCAT兩種總線。
使用說明下載產品特點
Features

產品尺寸
Product Size